K&H akkreditív (letter of credit, L/C, documentary credit)
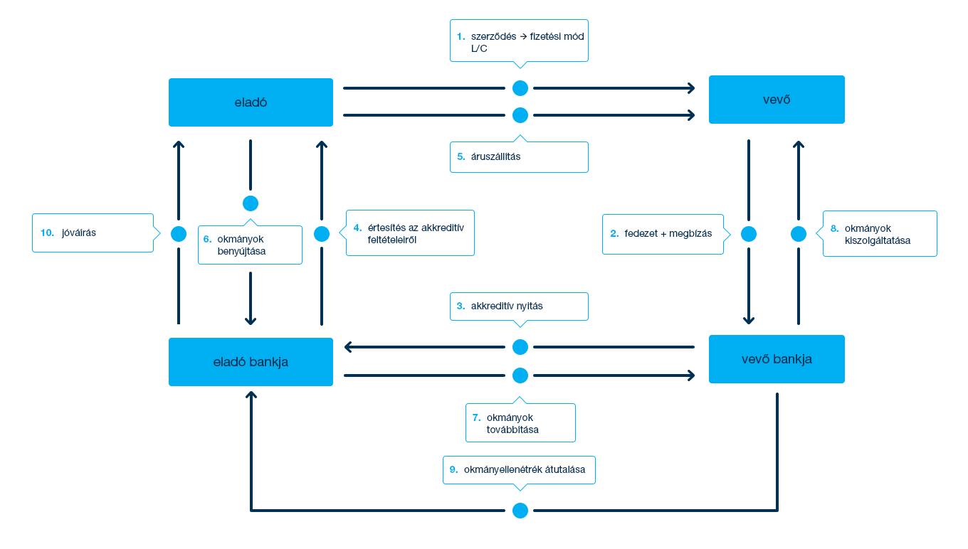
az akkreditív egy visszavonhatatlan fizetési kötelezettségvállalás a nyitó bank részéről rendben lévő okmányok időben történő benyújtása esetén. Banki fizetési ígéret, kereskedelmi ügylet következménye.
- a legnagyobb biztonságot nyújtó fizetési mód
- visszavonhatatlan banki kötelezettségvállalás
- alapügylettől független jogviszony
részletek
az Ön igényeihez alkalmazkodva
importőr (vevő) pozíció esetén:
- Bankunk visszavonhatatlan kötelezettséget vállal az előírt okmányok ellenében az akkreditívben meghatározott összegek kifizetésére vállalatának külföldi partnere felé. Fizetési kötelezettség csak az akkreditív feltételeinek teljesülése esetén keletkezik
- kedvezőbb alkupozícióba kerülhet, ha akkreditíves fizetési módot ajánl partnerének illetve akár hosszabb fizetési határidőket érhet el
- halasztott fizetésű akkreditív esetén lehetőség nyílik a vállalat likviditásának a javítására
exportőr (eladó) pozíció esetén:
- a vállalat javára nyitott export akkreditív esetén a nyitó bank visszavonhatatlan kötelezettséget vállal az akkreditív előírásainak megfelelő okmányok ellenében történő fizetésre
- Bankunktól kérheti akkreditívének igazoltatását, így átvállaljuk a fizetési, politikai (bank-, illetve ország-) és okmányolási kockázatokat
- lehetősége nyílik halasztott fizetésű akkreditív leszámítolására, 100%-ban diszkontált értéken, visszkereset nélkül
kinek ajánljuk?
- aki a (kül)kereskedelmi ügylet kockázatát minimalizálni szeretné
- aki nagy földrajzi távolságra / nagy összegben kereskedik
- bizonyos helyi szokások megkövetelik az akkreditív használatát
Kristálytiszta szolgáltatás – export akkreditív
átlátható, kiszámítható, pontos teljesítés
- nyitásokról, módosításokról értesítés 24 órán belül (munkanapokon), elektronikus formában
- okmányvizsgálat legfeljebb 2 banki munkanap alatt - a Bank a kereskedelmi okmányokat a beérkezést követő két banki munkanapon belül ellenőrzi, amennyiben az okmányok a Bank Okmányos osztályára 17 óra előtt beérkeznek. Amennyiben a Bank a fenti feltétel teljesülése esetén két banki munkanapon túl végzi el az ellenőrzést, úgy az okmányvizsgálat díjmentes.
- a gyorspostai fuvarlevél szám megadása Flexims rendszeren keresztül
